摘要
中国实现“双碳”目标面临着巨大的挑战,必须探索适用于中国特色的实现路径。通过调查研究国内外在行政、立法、能源结构调整、绿色经济转型、清洁能源开发利用以及低碳技术创新等方面采取的措施和行动,为中国应对气候变化、提高适应气候变化能力建设,服务“双碳”目标实现提供借鉴。
为了应对全球气候变化,2015年12月《联合国气候变化框架公约》缔约方在巴黎气候变化大会上达成《巴黎协定》?!栋屠栊ā分荚谠际蚱律?,尽快达到温室气体排放的全球峰值,其长期目标是将全球平均气温较前工业化时期上升幅度控制在2°C以内,并努力将温度上升幅度限制在1.5°C以内。最新的IPCC第六次评估报告显示,未来几十年内如果不在全球范围内进行CO2和其他温室气体的大幅减排,全球升温将在本世纪内超过1.5°C和2°C。其中,人类活动造成的气候变化已经影响到全球每个区域的很多天气和气候极端事件。自IPCC第五次评估报告(AR5)以来,观测到的热浪、强降水、干旱和热带气旋等极端事件,特别是将其归因于人类影响的证据,均已增强。
2020年9月,中国在第75届联合国大会一般性辩论上提出中国CO2排放力争于2030年前达到峰值,努力争取2060年前实现碳中和,这是中国向世界做出的庄严承诺。然而,距离2030年实现碳达峰,仅剩不到10年的时间,而且中国承诺实现从碳达峰到碳中和仅有大约30年时间,远远短于发达国家这一进程所用时间,中国实现“双碳”目标面临着巨大的挑战。因此,选择何种路径实现碳达峰、力争碳中和显得尤为重要。中国不仅需要付出艰苦努力,而且因为时间紧迫、任务艰巨,一定要把准时间表和路线图,找准主攻方向,避免走弯路、入误区。
目前,已有54个国家实现碳达峰。德国、俄罗斯、法国等碳达峰峰值出现在《联合国气候变化框架公约》实施之前,属于自然碳达峰类型;另外一部分碳达峰国家如日本、美国、韩国等,在经济危机造成了不同程度的经济增长速度减缓或经济衰退之后出现碳达峰,属于外力下的波动性碳达峰类型。因此,中国想要实现碳达峰、力争碳中和必须走自己的路径。碳达峰、碳中和作为一个比较宏观的概念,只是为中国未来的经济与环境发展提供了笼统的理论框架与基本理念,具体如何实施还需要进一步探索。
本文着眼于国内外典型国家和地区碳达峰碳中和目标的设立和实现路径,调查研究国内外在行政、立法、能源结构调整、绿色经济转型、清洁能源开发利用以及低碳技术创新等方面采取的措施和行动,为应对气候变化、提高适应气候变化能力建设,服务“双碳”目标实现提供借鉴。
1碳达峰碳中和目标的提出
1.1世界碳达峰碳中和目标的设立
随着全球气候变化,科学家对于气候变化问题的认识不断深化。1990年联合国政府间气候变化专门委员会(IPCC)发布了第一份评估报告,对政策制定者和广大公众都产生了深远的影响。随后,国际社会在联合国框架下开始关于应对气候变化国际制度安排的谈判,1992年达成《联合国气候变化框架公约》,1997年达成《京都议定书》,2015年达成《巴黎协定》,成为各国携手应对气候变化的政治和法律基础。
根据全球各国和地区CO2排放数据①,全球已经有54个国家的碳排放实现达峰,占全球碳排放总量的40%。2020年,排名前15位的碳排放国家中,美国、加拿大、俄罗斯、日本、韩国、德国、英国和法国已经实现碳排放达峰。新加坡等国家承诺在2030年以前实现达峰。届时全球将有58个国家实现碳排放达峰,占全球碳排放量的60%。
目前国际上已有126个国家和欧盟以立法、法律提案或政策宣示等方式提出或承诺碳中和目标,其中苏里南和不丹由于低碳排放和高森林覆盖度,已率先实现碳中和目标,其余国家大部分计划在2050年实现碳中和,如法国、英国、欧盟、加拿大、韩国、日本、美国等(表1)。
1.2中国碳达峰碳中目标的提出
早在2005年,在我国“十一五”规划纲要中就提出了要节能减排③。2015年,习近平总书记在联合国气候变化巴黎大会演说④中指出中国将把生态文明建设作为“十三五”规划重要内容,落实创新、协调、绿色、开放、共享的发展理念,通过科技创新和体制机制创新,实施优化产业结构、构建低碳能源体系、发展绿色建筑和低碳交通、建立全国碳排放交易市场等一系列政策措施,形成人和自然和谐发展现代化建设新格局。
2020年9月22日,习近平总书记在第七十五届联合国大会一般性辩论上向世界宣布了中国的碳达峰目标与碳中和愿景⑤(表2):“中国将提高国家自主贡献力度,采取更加有力的政策和措施,CO2排放力争于2030年前达到峰值,努力争取2060年前实现碳中和?!?/span>
2国际碳达峰碳中和路径
目前,世界各发达国家均从自身实际国情出发,制定了针对性的碳达峰碳中和路径。总的来说,各个国家的碳达峰碳中和路径均表现为综合性方案,包括政策/法律法规的制定、节能减排、清洁能源的开发和利用等,涵盖了社会和经济发展的各个方面。从横向上看,各个国家的碳达峰碳中和路径具有各自的特点,如:以综合性路径为主要特征的美国“清洁能源革命和环境正义”、以节能减排为亮点的欧盟《欧洲绿色协议》和英国“绿色工业革命10项计划”、以清洁能源开发利用为特点的日本《2050碳中和绿色增长战略》。
2.1综合性路径——美国“清洁能源革命和环境正义”
2019年,美国现任总统拜登在竞选时提出一项1.7万亿美元的能源和环境的综合性政策计划“清洁能源革命和环境正义”,确保美国实现100%的清洁能源经济,并在2050年之前达到净零碳排放⑥。美国的“清洁能源革命和环境正义”主要包括四个方面,即行政命令/立法、减少排放、加强清洁能源的利用以及低碳技术研发(表3),并针对短期和长期提供不同的解决方案。
短期解决方案:1)使用联邦政府的采购系统(每年花费5000亿美元)来实现100%的清洁能源和零排放车辆;2)制定严格的新燃油经济性标准,确保100%新销售的轻型/中型车辆实现电动化。
中长期解决方案:1)未来十年内对能源、气候的研究与创新,以及清洁能源的基础设施建设进行4000亿美元的投资,并专门设立专注于气候的跨机构高级研究机构ARPA-C;2)加快电动车的推广,在2030年底之前部署超过50万个新的公共充电网点,同时恢复全额电动汽车税收抵免;3)制定有针对性的计划,目标到2030年将海上风能增加一倍。
2.2节能减排——欧盟《欧洲绿色协议》和英国“绿色工业革命10项计划”
节能减排是实现碳达峰碳中和最直接、最经济的手段之一。2019年欧盟委员会公布的《欧洲绿色协议》(表4)①在八大领域提出了一系列转型政策与措施,旨在将欧盟转变为一个公平、繁荣的社会,以及富有竞争力的资源节约型现代化经济体,到2050年欧盟温室气体达到净零排放并且实现经济增长与资源消耗脱钩。其中,在节能减排方面采取了主要的措施以期实现碳达峰和碳中和,涵盖产业清洁循环经济模式发展、高能效建筑、可持续智慧交通。
在产业“可循环”发展方面,提出《循环经济行动计划》着重关注纺织、建筑、电子和塑料等资源密集型行业;积极拥抱数字技术,最大程度地发挥应对气候变化和?;せ肪车幕跋臁T诮ㄖ谀芊矫嫣岢鲆幌钚碌淖靶蕹?,确保翻新和新建建筑的能效达标,积极推进公共和私人建筑的翻新工作,并对成员国的建筑长期翻新政策进行评估。在可持续智慧交通方面,通过一项《可持续智能交通战略》,推动交通部门的脱碳进程;发展新型多式联运,发挥交通运输效能,降低能耗、减少排放;建议为内燃机车制定更严格的空气污染物排放标准。
英国的绿色工业革命10项计划②,在节能减排方面也采取了重要的措施,在其十项计划中,节能减排占据了四项,包括电动汽车,公共交通、骑行和步行,Jet Zero(喷气飞机零排放)理事会和绿色航运,住宅和公共建筑,旨在推动英国在2050年之前消除其导致气候变化的因素(图1)。其中,在电动汽车领域,将投资逾28亿英镑(约合37亿美元)。根据严格的零排放标准,英国将从2030年开始停止售卖新的汽油和柴油汽车及货车,比早期的计划提前了10年,并于2035年开始停止售卖混合动力汽车,这一举措将有助于英国工业向可持续、绿色的未来转变。
2.3清洁能源革命——日本《2050碳中和绿色增长战略》
世界能源格局正呈清洁化、低碳化,绿色低碳是未来发展方向,能源电力碳中和也是开展碳中和工作、实现碳中和目标的必由之路。清洁能源的开发利用在各个国家实现碳达峰碳中和的技术层面上的主要方向之一。美国将加强环保建设和可再生能源(风电、光伏、水电等)的开发,目标是到2030年将海上风能增加一倍;英国政府承诺到2030年将海上风电装机容量提高4倍至40GW,在风力最强的海域生产1GW的创新浮式海上风电。
2020年日本经济产业省发布了《绿色增长战略》(表5),确定了日本到2050年实现碳中和目标。2021年更新了《2050碳中和绿色增长战略》①。战略指出,需大力加快能源和工业部门的结构转型,通过调整预算、税收优惠、建立金融体系、进行监管改革、制定标准以及参与国际合作等措施,推动企业进行大胆投资和创新研发,实现产业结构和经济社会转型。

新版战略主要将旧版中的海上风电产业扩展为海上风电、太阳能、地热产业;将氨燃料产业和氢能产业合并;并新增了新一代热能产业。其中,在海上风电方面,一方面扩大容量,2030年安装10GW海上风电机组,到2040年达到30~45GW;另一方面消减成本,将海上风电成本削减至8~9日元/(kW·h);此外,提升风电设备零部件国产化率至60%,打造完善的具备全球竞争力的本土产业链。
地热和新一代热能产业是日本清洁能源开发利用中的亮点。地热方面,2030年实施调查井的钻井试验,在世界上率先开展下一代地热发电技术示范。新一代热能产业,至2050年将掺混90%合成甲烷的气体燃料通入供热设施,实现供热气体燃料的完全脱碳。
3中国碳达峰碳中和路径
3.1中国碳达峰碳中和路径选择
2020年9月,中国在第75届联合国大会一般性辩论上提出CO2排放力争于2030年前达到峰值,努力争取2060年前实现碳中和,并于2020年气候雄心峰会上宣布:2030年单位GDP碳排放强度比2005年下降65%以上,非化石能源占一次能源消费比重达到25%,森林蓄积量比2005年增加60×108m3,风电、太阳能发电总装机容量达到12×108kW以上。但是目前中国能源强度依然是世界平均水平的1.3倍,距离2030年实现碳达峰仅剩不到10年的时间。因此,选择何种路径实现碳达峰、力争碳中和显得尤为重要。
首先,减少化石能源占比、提高能源使用率能够最小化碳减排造成的环境损失,从而摆脱“碳锁定”,这是尽早实现碳中和的关键。在经济高速增长转向高质量发展的新时代,中国已经走上了“碳锁定—碳脱钩—碳达峰—碳中和”的低碳发展快车道;作为碳排放的核心源头,能源结构优化、能源转型与能源价格改革位居实现“双碳”目标的关键地位。碳达峰、碳中和的实现可以从提高CO2所引起的产出效率来相对降低CO2的排放量。全球碳生产率的提升主要来源于技术进步,按照国家碳生产率的增长情况进一步分类发现,经济发展水平与研发效率越高的国家能够表现出更强的碳生产率,能源强度与外贸依赖度越高则碳生产率增长效应越弱。
其次,实现“双碳”目标,必须优化能源结构?!笆奈濉逼诩洌茉葱幸狄吒咧柿糠⒄沟姆较颍越系偷哪茉吹韵凳ㄐ∮?/span>0.4%)满足能源消费2%的增速,需主要依靠“非化石能源+天然气”。另一方面,风能、太阳能等可再生能源将成为“十四五”期间能源增量主体,煤炭消耗不再增长,率先实现“煤达峰”,甚至“煤过峰”??稍偕茉唇涞镁僮闱嶂兀印安钩淠茉础敝鸩椒⒄刮爸髁髂茉础?。
最后,碳中和目标倒逼碳达峰水平和排放路径,对我国低碳/脱碳科技创新提出了新要求。碳中和目标的实现要求2030年前达峰的峰值不超130亿t,电力和工业部门必须率先达峰。要确保2060年前碳中和目标的实现,应在2030年前实现能源活动CO2达峰且峰值水平控制在105亿t以内。根据已有研究测算,2035年能源活动碳排放需要控制在70亿~90亿t。若“十四五”碳强度下降18%,则“十五五”和“十六五”期间的碳强度下降幅度需高达25%~35%。碳中和目标要求中国在2035年后实现深度减排,需要提前做好低碳/脱碳新技术储备。
柴麒敏等基于国家自主贡献评估模型,对既有政策、国家适当减缓行动和国家自主贡献三类情景下十五类政策和行动进行了分类研究,发现中国在“十三五”时期所采取的政策措施力度,仅能保障实现到2030年单位GDP碳排放相比于2005年下降60%~65%的目标,但CO2排放总量仍将保持缓速上升,能否实现峰值目标仍存在不确定性,且非化石能源占一次能源消费的比重也仅能达到18%左右,并不足以完全支撑自主贡献目标的实现,实现的路径应从当前“强度主导型”的政策体系过渡到“峰值引领型”的碳排放总量管理制度体系。实现国家自主贡献目标的主要领域有:1)转变经济增长模式和经济结构调整;2)工业技术升级和能效提高;3)低碳建筑;4)低碳交通;5)优化能源结构(图2)。
3.2中国碳达峰碳中和方案与启示
2020年12月16—18日,习总书记在中央经济工作会议上发表重要讲话,首次将“碳达峰、碳中和”列入重点任务?;嵋橐笞龊锰即锓?、碳中和工作。我国CO2排放力争2030年前达到峰值,力争2060年前实现碳中和。要抓紧制定2030年前碳排放达峰行动方案,支持有条件的地方率先达峰。要加快调整优化产业结构、能源结构,推动煤炭消费尽早达峰,大力发展新能源,加快建设全国用能权、碳排放权交易市场,完善能源消费双控制度。要继续打好污染防治攻坚战,实现减污降碳协同效应。要开展大规模国土绿化行动,提升生态系统碳汇能力。
“十四五”是碳达峰的关键期、窗口期。2021年3月11日十三届全国人大四次会议表决通过了关于《国民经济和社会发展第十四个五年规划和2035年远景目标纲要》①的决议,为中国碳达峰的实现指明了方向。“十四五”期间,国土空间开发?;じ窬值玫接呕罘绞铰躺统尚灾?,能源资源配置更加合理、利用效率大幅提高,单位国内生产总值能源消耗和CO2排放分别降低13.5%、18%,主要污染物排放总量持续减少,森林覆盖率提高到24.1%,生态环境持续改善,生态安全屏障更加牢固,城乡人居环境明显改善。
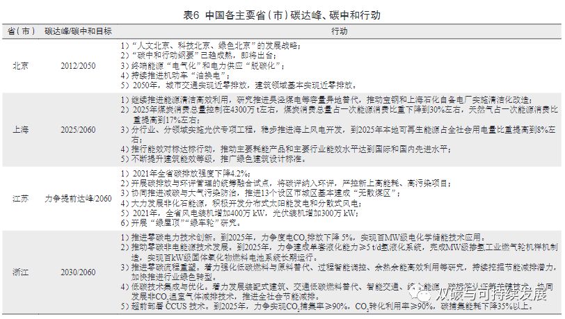
在“双碳”目标指引下,中国各?。ㄇ?、市)根据实际情况,研究确定各自达峰方案、达峰重点和实施路径,实现差别化和包容式低碳转型(表6)。以举办2008年奥运会为契机,北京形成了“人文北京、科技北京、绿色北京”的发展战略,并于2012年达到了碳排放峰值年②;上海市发布了《上海市国民经济和社会发展第十四个五年规划和二〇三五年远景目标纲要》③④,制定全市碳排放达峰行动方案,确保在2025年前实现碳排放达峰,相比于全国提前5年;江苏省印发的《江苏省生态环境厅2021年推动碳达峰碳中和工作计划》⑤提出,构建“1+1+6+9+13+3”碳达峰行动体系,力争提前达峰;浙江省发布了国内首个省级碳达峰碳中和行动方案《浙江省碳达峰碳中和科技创新行动方案》⑥,依据“4+6+1”总体思路,提出了具体的技术路线图和行动计划。
与国际上各发达国家类似,节能提效减排和清洁能源的开发利用是各?。ㄇ?、市)碳达峰方案的重中之重。节能提效减排方面,北京将在未来逐步实现终端能源“电气化”和电力供应“脱碳化”,持续推进机动车“油换电”,到2050年,城市交通实现近零排放,建筑领域基本实现近零排放。上海实施能源消费总量和强度双控,着力推动电力、钢铁、化工等重点领域和重点用能单位节能降碳,推行能效对标达标行动,推动主要耗能产品和主要行业能效水平达到国际和国内先进水平;同时不断提升建筑能效等级,推广绿色建筑设计标准。江苏开展碳排放与环评管理的统筹融合试点,将碳评纳入环评,严控新上高能耗、高污染项目,协同推进减碳与大气污染防治;推进13个设区市城区基本建成“无散煤区”。浙江致力于低碳技术创新与研究,推进零碳电力技术创新、零碳非电能源技术发展、零碳流程重塑等。在清洁能源的开发利用方面,上海将优化调整能源消费结构,煤炭消费总量占一次能源消费比重下降到30%左右,天然气占一次能源消费比重提高到17%左右;分行业、分领域实施光伏专项工程,稳步推进海上风电开发,到2025年本地可再生能源占全社会用电量比重提高到8%左右。江苏和浙江也将大力发展非化石能源,积极开发分布式太阳能发电和分散式风电。
结合上述国内外碳达峰、碳中和路径和方案,气象行业在服务国家、地方“双碳”目标的实现,发挥防灾减灾第一道防线方面能够发挥重要的作用。1)构建精细化的“碳”监测网络,开展溯源研究。通过观测站点、碳卫星、气球、飞机以及地面机动车等多种监测手段,编织“天—地—空”多维度高密度观测网络,开展CO2精细化监测,并开展溯源研究;2)强化大气环境监测与研究,推动减污降碳协同增效。温室气体与大气污染物具有同根同源、同时排放的特点,强化大气环境监测与研究,能够有效助力能源清洁低碳转型、推进清洁生产和能源资源节约高效利用,实现减污降碳协同增效;3)开展科技创新,提供清洁能源开发利用的一体化解决方案。创新区域气候模式乃至城市尺度模式,实现气候尺度的网格化监测,提高天气—延伸期—气候尺度精准预测水平,为风能、太阳能、天然气等清洁能源的资源评估、选址、建设、调度等全环节提供一体化解决方案;4)加强气候灾害风险管理。即使人类在控制温升方面不断做出努力,但未来气候系统变化造成的影响和风险仍将进一步加剧。随着各类提效减排措施采取和重大工程的建设,高温、干旱、内涝、海平面上升、台风等极端天气气候事件造成的影响也随之增大。因而,尽管长期地、根本地解决应对气候变化的问题要靠减缓,但加强气候变化灾害风险管理,提升适应气候变化能力仍然是必不可少的并且是解决眼前问题的措施。
4结语
2030碳达峰目标和2060碳中和愿景是中国向世界做出的庄严承诺。中国实现“双碳”目标面临着巨大的挑战,必须探索适用于中国特色的实现路径。其中,转变经济增长模式和经济结构调整、工业技术升级和能效提高、低碳建筑、低碳交通等实现节能提效减排,以及加强清洁能源开发利用,优化能源结构是实现国家自主贡献目标的主要领域。目前,多个省(区、市)正在加紧编制碳排放达峰行动相关方案和路线图,各地在经济模式、碳排放总量、结构、行动进展和趋势上均存在差异,需要因地制宜,发挥各自资源环境优势,研究确定各自达峰方案、达峰重点和实施路径,实现差别化和包容式低碳转型。与“双碳”息息相关的气象行业在“碳”监测溯源、减污降碳协同增效、清洁能源的开发利用以及灾害风险管理方面能够发挥重要的作用,充分发挥防灾减灾第一道防线,服务国家、地方“双碳”目标的实现。
原文信息
题目:碳达峰和碳中和行动方案——国内外“双碳”实现路径的典型案例与启示
作者:杨涵洧 陈奇 孙兰东 吴蔚 刘苏潇
期刊:《气象科技进展》23年2期
相关产品链接:HT8800系列便携式高精度温室气体分析仪